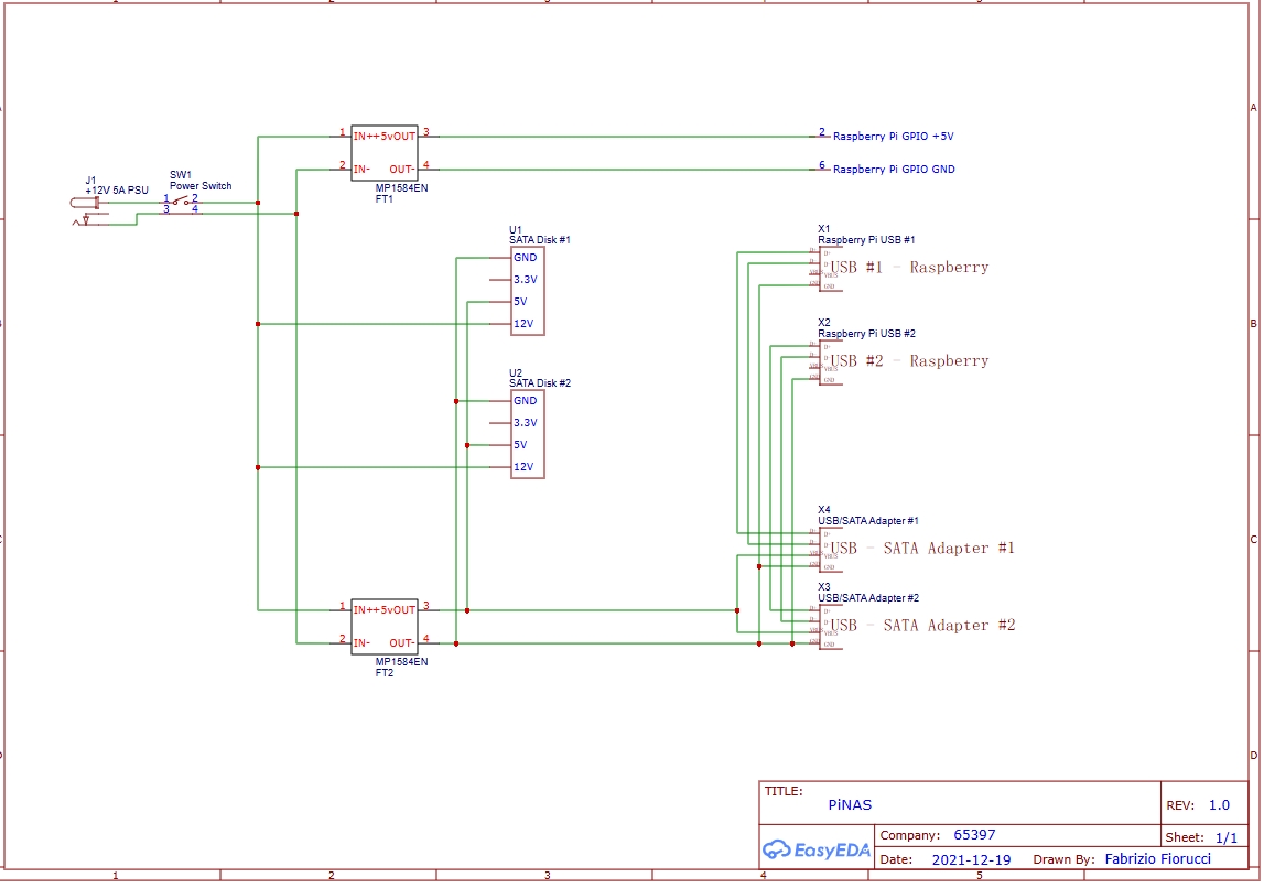
PiNAS is a 3D printed compact NAS enclosure based on Raspberry Pi and up to two SATA HDD/SSD units connected to the Raspberry Pi via SATA to USB converter.
Software-wise it runs on Raspbian and Samba/FTP/anything you like. Power supply can be provided using a 12V 5A external PSU that will power the +12V lines of HDD/SSD drives. +5V power supply can be provided using a small buck converter such as the DC DC Step Down MP1584 that can provide up to 3A of current, enough to power the Raspberry Pi and the two disk units.
PiNAS 是一款基于 Raspberry Pi 的 3D 打印紧凑型 NAS 机箱,最多两个 SATA HDD/SSD 单元通过 SATA 到 USB 转换器连接到 Raspberry Pi。
在软件方面,它可以在 Raspbian 和 Samba/FTP /任何您喜欢的平台上运行。可以使用 12V 5A 外部 PSU 提供电源,该 PSU 将为 HDD/SSD 驱动器的 +12V 线路供电。可以使用小型降压转换器(如 DC DC 降压 MP1584)提供 +5V 电源,该转换器可提供高达 3A 的电流,足以为 Raspberry Pi 和两个磁盘单元供电。
All parts should be printed using:
- PLA filament
- 3 walls
- 0.1mm layer height
- 15% infill
- print plate adhesion raft if needed
Use:
- 'Raspberry Pi 2 plate.stl' for Raspberry Pi 2
- 'Raspberry Pi 4 plate.stl' for Raspberry Pi 4
- PLA 耗材
- 3 面墙
- 0.1mm 层高
- 15% 填充
- 打印板粘附筏(如果需要)
- 用于 Raspberry Pi 2 的 'Raspberry Pi 2 plate.stl'
- 用于 Raspberry Pi 4 的 'Raspberry Pi 4 plate.stl'
- 120x120x25mm PC fan (ie. https://www.aliexpress.com/item/1005002404506907.html)
- female-to-female RJ45 back-to-back adapter (ie. https://www.aliexpress.com/item/4000204295845.html)
- External mains to +12V 5A power supply unit (ie. https://www.aliexpress.com/item/4000859284925.html)
- 5.5 mm x 2.1mm DC Power Jack Socket (ie. https://www.aliexpress.com/item/32902615756.html)
- Up to two SATA to USB adapters (ie. https://www.aliexpress.com/item/1005003156749957.html)
- 2x MP1584EN DC-DC Converter Step Down Voltage Regulator Module (ie. https://www.aliexpress.com/item/4000016331112.html)
- On-off switch (ie. https://www.aliexpress.com/item/32869269215.html)
- M3 and M4 screws
- SATA power and data cables
- Up to two 3.5" HDD/SSD units
- Raspberry Pi 2/3/4
- Cat 5/6 cable
PiNAS is powered by a +12V 5A power supply. Two DC/DC buck converters are used to:
- provide +5v to power the Raspberry Pi
- provide +5v to power the two HDD units and to inject enough current to the USB/SATA converters. The Raspberry Pi can provide at most a few 100s mA per port
- 提供 +5v 为 Raspberry Pi 供电
- 提供 +5v 为两个 HDD 单元供电,并为 USB/SATA 转换器注入足够的电流。Raspberry Pi 每个端口最多可以提供几 100s mA 的电流
https://github.com/fabriziofiorucci/PiNAS



评论
发表评论